Culture Guide Mobile App

While working on a contract for the Air Force Culture and Language Center (AFCLC), I saw an opportunity to improve their mobile app, Culture Guide. Since the 2.0 release in October 2021, the app had grown significantly in terms of content, but the information wasn’t being shown effectively. I pitched a complete redesign in May 2023 to better highlight our client’s expanded content.

Our team kicked off with thorough requirements gathering and user research. There were several new features that were consistently requested, including the ability to add favorites, dark mode, and a global search function. I served as the assistant designer for UX, and the lead designer for UI. I also took the lead on working with the developers to oversee the UX/UI implementation, using Agile methodology. The result was Culture Guide 3.0, which launched in May 2024.

This project not only sharpened my skills in collaborating with cross-functional teams and working in an Agile environment, but it also gave me hands-on experience guiding a product from concept to completion. In addition, I created the promotional video for the app release, showcasing the new user experience and building engagement.

Former Version of App (2.0)

From user research, we discovered the biggest pain point of the old app was an inability to search, filter, or save content. We solved these issues by adding a global search function, bringing the video library to the main menu and adding the ability to filter, and creating a favorites feature.
hand holding phone showing Culture Guide app 2.0
hand holding phone showing Culture Guide app 2.0

User Experience Elements

Task Flow

style sheet with logo, colors, and icons

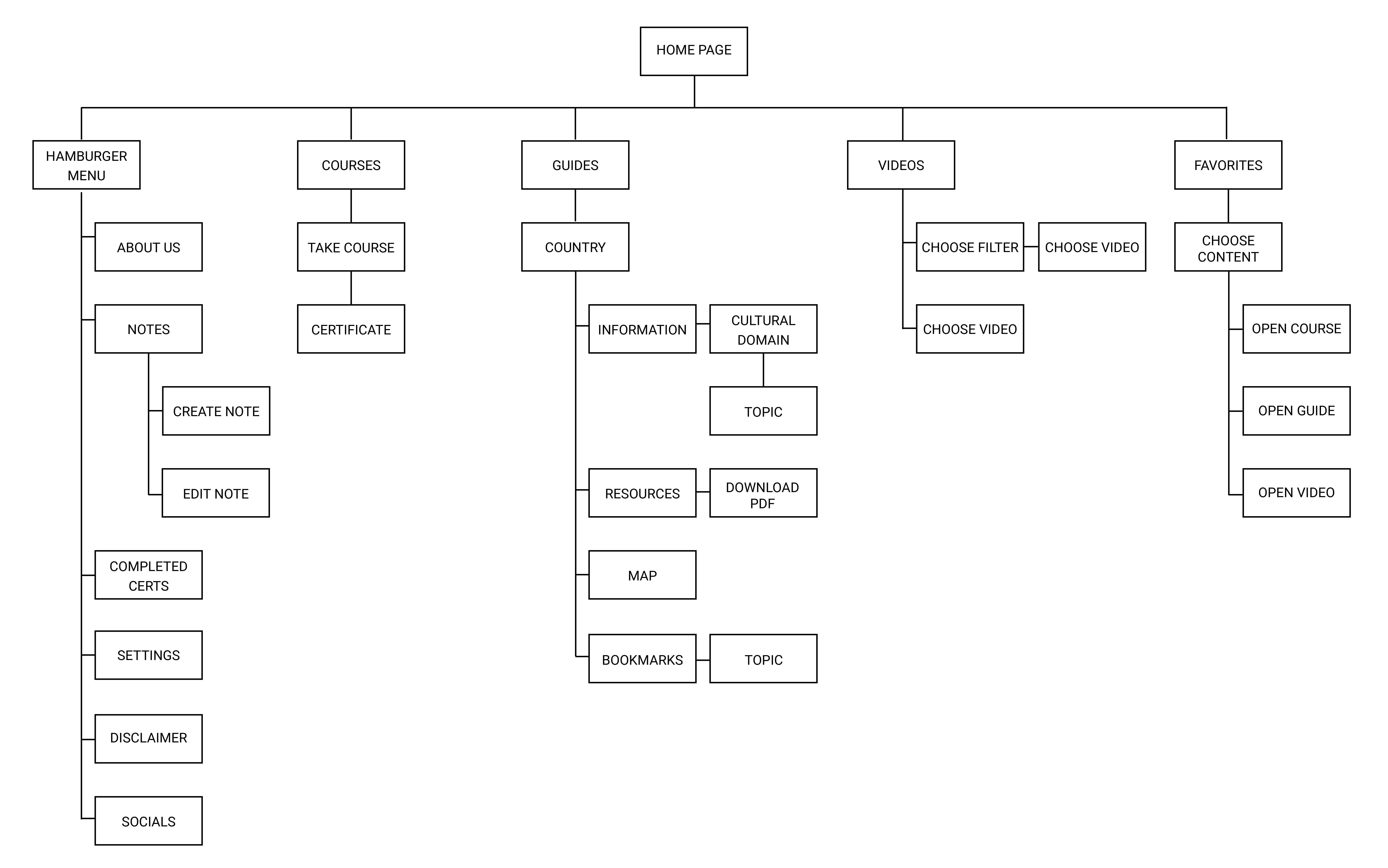
Site Map

style sheet with logo, colors, and icons

User Interface Design Elements

style sheet with logo, colors, and icons

Promotional Video

New App Designs (3.0)

Cultural Education wherever you are! phone showing app 3.0
Favorites - Dark Mode - Global Search, phone showing app 3.0
On-Demand Courses, phone showing app 3.0
with Completion Certificates, phone showing app 3.0
Downloadable Field Guides, phone showing app 3.0
Using the 12 Domains of Culture, phone showing app 3.0
Comprehensive Video Library, phone showing app 3.0
featuring AFCLC Subject Matter Experts, phone showing app 3.0

Custom CMS

With the 3.0 version of the app released, we turned our attention to the back-end CMS. We met with various stakeholders, including educators and content managers, to assess needs and desired functionality. I was the lead UX designer, and developed workflows, a site map, and a wireframe prototype. We met with the users of the CMS after each step and incorporated their feedback. Once I had a final prototype, I turned it over to my colleague for UI design. She and I participated together in daily meetings with the developers to execute the design. Some of the functionalities we added were drag and drop editing, dialogue boxes for adding content, and structured tabs for the CMS that mirrored the structure of the mobile app.

Since the custom CMS we built was private and proprietary to our client, I am unable to share screenshots or wireframes.